附近约学生一晚上100块软件-附近学生200元一个小时,附近学生400块钱三小时,寻花楼楼凤兼职论坛

当前位置: 充换电网 » 充电桩 » 正文

中标 | 最高投标1098万!桐城市电动汽车充电基础设施建设项目中标候选人公示

日期:2025-10-13    来源:桐城市公共资源交易中心

国际充换电网

2025
10/13
10:57
文章二维码

手机扫码看资讯

关键词: 新能源汽车 充电桩 充电设备

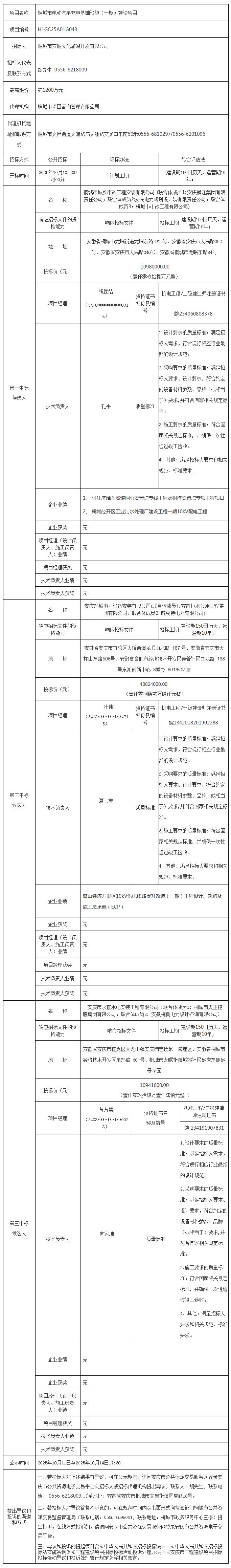
近日,安徽省桐城市电动汽车充电基础设施(一期)建设项目中标候选人公示。

文件显示,项目招标人为桐城市安桐文化旅游开发有限公司,最高限价1200万元,开标时间为10月10日9时。中标候选人相关信息如下:

第一中标候选人:桐城市城乡市政工程安装有限公司 (联合体成员1: 安庆横江集团有限责任公司;联合体成员2:安庆电力规划设计院有限责任公司;联合体成员3:桐城市市政工程有限公司),投标价10980000元;

第二中标候选人:安庆环城电力设备安装有限公司(联合体成员1: 安徽恒水公用工程集团有限公司;联合体成员2: 威克特电力有限公司),投标价10824000元;

第三中标候选人:安庆市永宜水电安装工程有限公司(联合体成员1: 桐城市天正控股集团有限公司;联合体成员2: 安徽桐夏电力设计咨询有限公司),投标价10941600万元;

具体如下:

桐城市电动汽车充电基础设施(一期)建设项目中标候选人公示

返回 国际充换电网 首页

能源资讯一手掌握,关注 "充换电头条" 微信公众号

看资讯 / 读政策 / 找项目 / 推品牌 / 卖产品 / 招投标 / 招代理 / 发文章

扫码关注

0条 [查看全部]   相关评论

国际能源网站群

国际能源网 国际新能源网 国际太阳能光伏网 国际电力网 国际风电网 国际储能网 国际氢能网 国际充换电网 国际节能环保网 国际煤炭网 国际石油网 国际燃气网