附近约学生一晚上100块软件-附近学生200元一个小时,附近学生400块钱三小时,寻花楼楼凤兼职论坛

当前位置: 充换电网 » 行业政策法规 » 充换电政策 » 正文

新疆哈密市:关于征求城市充电桩管理办法意见建议的公告

日期:2025-10-13    来源:哈密市住房和城乡建设局

国际充换电网

2025
10/13
11:09
文章二维码

手机扫码看资讯

关键词: 充电桩 充电设备 充电站

近日,新疆省哈密市住房和城乡建设局发布了关于征求《哈密市城市充电桩管理办法(草案)》意见建议的公告。

公告显示,住房城乡建设部门为充电基础设施主管部门,负责统筹推进充电基础设施的建设、运行和管理;做好充电基础设施的消防设计审查、消防验收以及备案、抽查工作;牵头组织跨部门联席会议,协调解决规划落地、资金保障等重大问题;协调推进居住区、城市公共停车场充电基础设施建设。自然资源部门负责电动充电基础设施建设用地保障,在建设规划许可和规划核实工作中落实配套充电基础设施所需的场地空间。交通运输部门负责高速公路、国省道干线公路沿线及服务区充电基础设施建设工作。工业和信息化部门负责换电设施的建设、运营、管理工作,统筹新能源汽车推广工作。

公告还要求,文化旅游部门负责协调推进推动文化旅游场所充电基础设施建设,商务部门负责协调推进加油站充电基础设施配建工作,机关事务管理和国有资产监督管理等部门负责协调推进党政机关、事业单位、国有企业充电基础设施建设工作。住房城乡建设部门为充电基础设施主管部门,负责统筹推进充电基础设施的建设、运行和管理;

具体如下:

关于征求《哈密市城市充电桩管理办法(草案)》意见建议的公告

为规范我市充电基础设施建设、运营和管理,加快构建覆盖广泛、规模适度、结构合理、功能完善的充电基础设施体系,促进新能源电动汽车推广应用,助力实现“双碳”目标,市住建局制定了《哈密市城市充电桩管理办法(草案)》,现向社会公开征求意见,欢迎社会各界积极参与,请于2025年11月10日前将修改意见和建议通过电子邮箱、传真、信函等方式反馈至哈密市住房和城乡建设局。

电子邮箱:741918354@qq.com

邮寄地址:哈密市伊州区红星西路2号(原哈密人民广播电台院内2号楼)哈密市住房和城乡建设局城市建设科刘炳君,邮编:839000

联系电话:0902-2238329

传真:0902-2200097

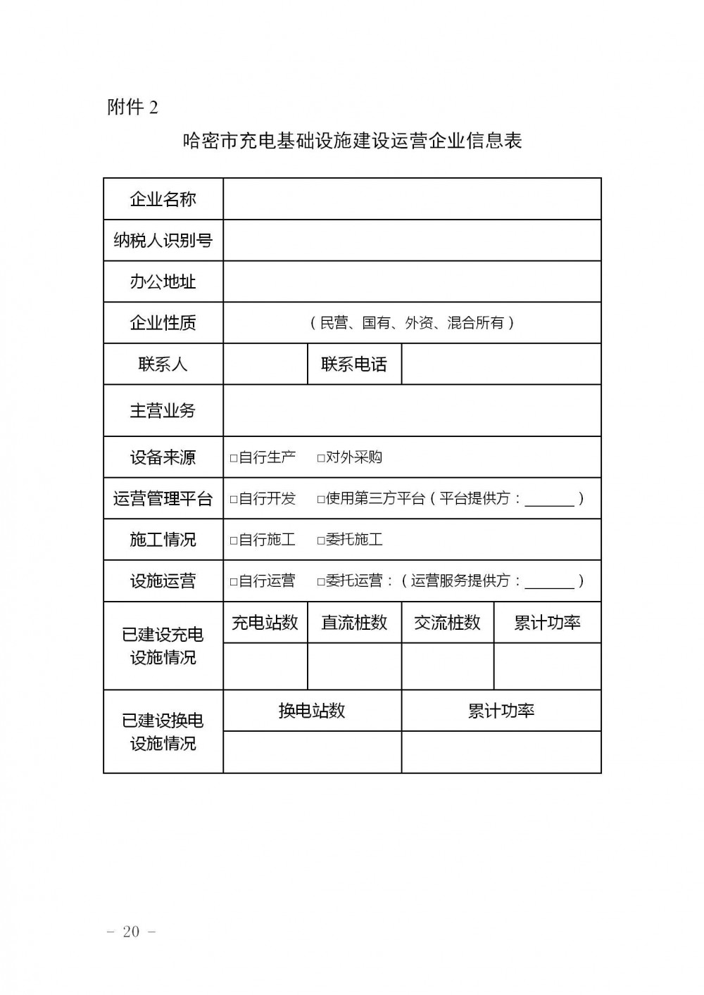
附件:《哈密市城市充电桩管理办法(草案)》

哈密市住房和城乡建设局

2025年10月11日


返回 国际充换电网 首页

能源资讯一手掌握,关注 "充换电头条" 微信公众号

看资讯 / 读政策 / 找项目 / 推品牌 / 卖产品 / 招投标 / 招代理 / 发文章

扫码关注

0条 [查看全部]   相关评论

国际能源网站群

国际能源网 国际新能源网 国际太阳能光伏网 国际电力网 国际风电网 国际储能网 国际氢能网 国际充换电网 国际节能环保网 国际煤炭网 国际石油网 国际燃气网