附近约学生一晚上100块软件-附近学生200元一个小时,附近学生400块钱三小时,寻花楼楼凤兼职论坛

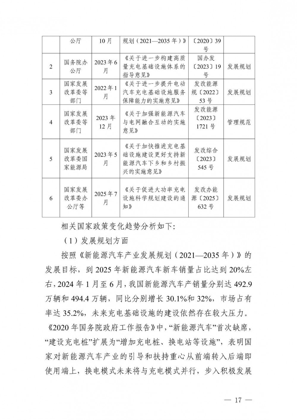
当前位置: 充换电网 » 行业政策法规 » 充换电政策 » 正文

四川广汉2025~2030年电动汽车充电基础设施专项规划

日期:2025-10-14    来源:广汉市发展和改革局

国际充换电网

2025
10/14
09:01
文章二维码

手机扫码看资讯

关键词: 充电桩 充电站 电动汽车

充换电头条获悉,10月13日,四川广汉市发展和改革局印发了关于征求《广汉市2025~2030年电动汽车充电基础设施专项规划(征求意见稿)》意见建议的公告。

据了解,截至2024年底,广汉市货运、物流车辆2294辆,环卫车辆1117辆,出租汽车159辆,客运汽车461辆,公交车72辆。民用汽车拥有量98911辆,新能源汽车保有量5018辆,占比约5.1%。

截至2024年底,广汉市共建成公共充电站52座,合计快充桩626根,慢充桩379根。公务及私人乘用车方面,广汉市私人充电桩安装数量约5000根。

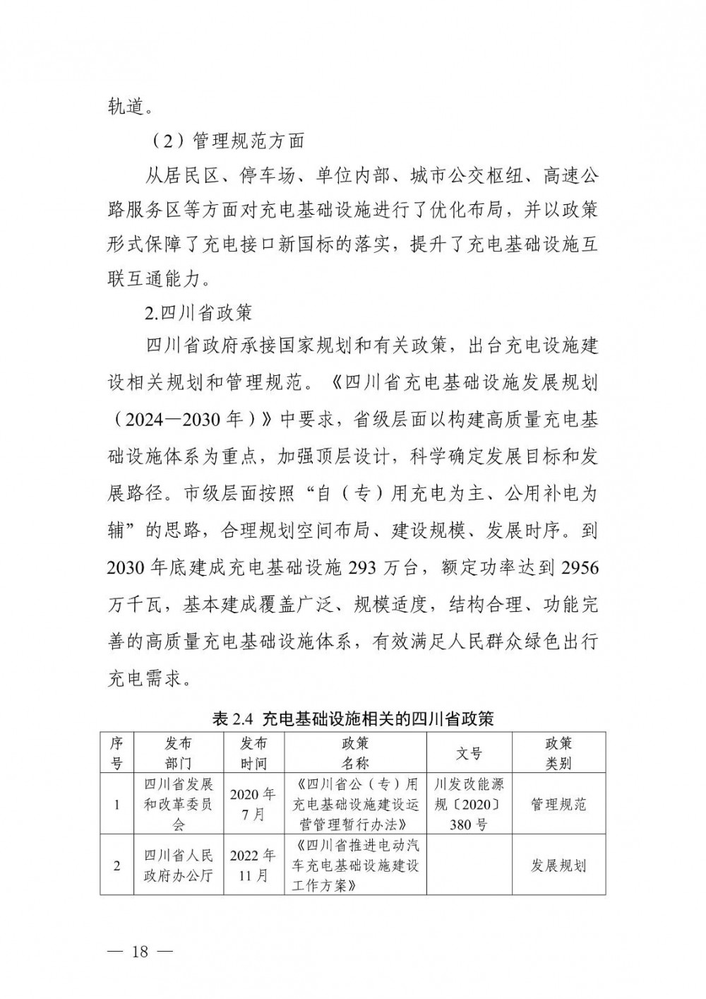
在分区域配置原则时指出,各类车型的快慢充充电桩应以分散建设的方式为主,在住宅小区、单位办公场所、社会公共停车场以合理的比例配置:

1)新建住宅停车位建设或预留安装充电基础设施的比例必须达到100%。

2)新建城市公共停车场以及新建商业建筑类项目(办公楼、商城、酒店等公共建筑类项目),原则上应按不低于停车位总数30%的比例配建充电桩或预留充电基础设施接口。

3)具备条件的政府机关、公共机构及企事业单位,在单位内部停车场,按电动汽车专用停车位100%的比例配建充电桩或预留安装充电基础设施接口。

4)新建高速公路服务区和有条件的加油加气站,原则上应按不低于停车位总数30%的比例配建充电桩或预留充电基础设施接口。

凡具备安全条件的高速公路服务区实现充换电设施全覆盖。在城市主要干道沿线的充电桩配置要求指出,2025—2030年,市域范围内放射性高速公路、主要国道(如G108)、省道、县道配置充换电站服务半径呈逐步缩减趋势,以满足电动汽车的用电需求。

附通知原文:

关于征求《广汉市2025~2030年电动汽车充电基础设施专项规划(征求意见稿)》意见建议的公告

为推动广汉市电动汽车充电基础设施建设,广汉市发改局起草了《广汉市2025~2030年电动汽车充电基础设施专项规划(征求意见稿)》。为广泛听取社会各界的意见和建议,提高制定文件的民主性、科学性和透明度,现向社会公开征求意见。

1.征集时间:2025年10月13日至2025年11月11日;

2.意见反馈方式:意见建议可通过电子邮件、信函、来电、来访等方式反馈。

电子邮箱:ghsfgjcyg@163.com

联系电话:0838-5700932

地址:广汉市汉口路2段102号(广汉市发改局)

附件:广汉市2025~2030年电动汽车充电基础设施专项规划(征求意见稿)

广汉市发展和改革局

2025年10月13日

广汉市2025~2030年电动汽车充电基础设施专项规划(征求意见稿).pdf


返回 国际充换电网 首页

能源资讯一手掌握,关注 "充换电头条" 微信公众号

看资讯 / 读政策 / 找项目 / 推品牌 / 卖产品 / 招投标 / 招代理 / 发文章

扫码关注

0条 [查看全部]   相关评论

国际能源网站群

国际能源网 国际新能源网 国际太阳能光伏网 国际电力网 国际风电网 国际储能网 国际氢能网 国际充换电网 国际节能环保网 国际煤炭网 国际石油网 国际燃气网